Building the Skills Mapping Experience for HR Teams
A scalable Skills Mapping feature designed to work with real HR data, unlock clearer talent insights, and support the platform’s long-term product evolution.






TL;DR
As a Product Designer, I was responsible for taking the Skills Mapping feature from 0→1.
I actively shaped the solution, defined scope and priorities with the PM and Tech Lead, and led the design of a complex, multi-source data experience that had to accommodate legacy structures, ensure cross-platform consistency, and scale with future iterations of the Grow module.
The first release, delivered as part of a controlled rollout to 34 clients, generated immediate value from day one. We successfully migrated 29,575+ users and 280,000+ past assessments into the new experience, giving HR teams a clear and actionable view of skills, proficiency levels, and existing gaps without requiring any manual cleanup or setup.
This solid, flexible foundation now supports upcoming analytics work and positions the platform for future feature expansion.
Role: Product Designer (UX Strategy, UI Design, Scope Shaping)
Timeline: Q2-Q4 2025
Team: Head of Product, PM, Tech Lead, Engineering
Expected Business Impact: Up to €833k ARR influenced (recoverable deals + future upgrades), prevents 588k ARR lost deals, supports upsell of Grow Module.












Problem Framing
Context
The existing skills setup was fragmented and repeatedly surfaced as a blocker in sales conversations. From 2023 to 2025, feedback from customers consistently pointed to the same gap: there was no cohesive way to structure skills, visualize proficiency gaps, or translate skills data into action. In 2024, this directly contributed to $588k in lost ARR, making the initiative a clear business priority for 2025.
Following Shape Up, the C-level team and Head of Product explored the problem space using fat-marker sketches. These early constraints framed the opportunity and enabled the squad to start with a shared understanding of scope and risk.


Problem & Objectives
The initial concept addressed the core customer pain points but was too large to deliver within a single cycle. The focus shifted to breaking the solution down strategically, prioritizing what would deliver value quickly while still supporting long-term evolution.
The solution needed to work for both new customers with little to no data and existing customers with large, legacy datasets, while remaining compatible with Tellent’s HRIS ecosystem to support future upsell opportunities. At the same time, analysis of existing skills data revealed extreme inconsistency across customers, requiring a design that could handle messy, real-world inputs from day one.
Goals
Deliver value from first use, even with incomplete data
Support both greenfield and legacy customer setups
Build a flexible foundation compatible with HRIS integration
Design Approach
Discovery & Strategic Framing
During discovery, I partnered closely with the PM and Tech Lead to shape the solution, align on scope, and prioritize deliverables. I led competitive benchmarking to understand market positioning and synthesized insights from Product, Customer Success, and Sales to identify unmet customer needs and differentiation opportunities.
To move from abstract concepts to concrete decisions, I mapped key user flows and produced lo-fi wireframes and iterative mockups in Figma to validate assumptions internally.


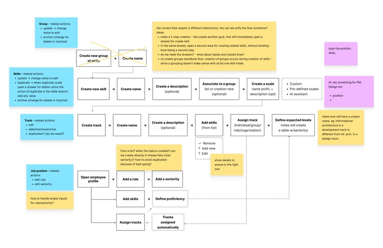
A critical turning point emerged during a cross-squad design critique. A designer raised concerns around HRIS data integration: our initial concept relied on job positions and cascading seniority to generate structured skill paths, but this data was not consistently available across existing HRIS customers.
While the concept worked for some segments, it would have introduced significant manual setup for others, increasing friction and risking adoption. Based on this insight, we pivoted toward a more flexible, data-agnostic solution that could support multiple use cases across the ecosystem.






Lo-fi wireframes presented in design critiques exploring solution that was revised
Validation & Iteration
Moving forward with the new direction, I redesigned the user flows and evolved the mockups into higher-fidelity UI using components from the new Design System. During this phase, I experimented with AI-assisted tools such as Lovable to generate interactive prototypes, enabling faster concept validation.


We conducted moderated usability testing with four customers and collaborated with the Product Marketing team to assess positioning and clarity. Feedback from these sessions was incorporated iteratively.
These validations surfaced key usability improvements, including clearer grouping, smoother assignment workflows, and a more intuitive way to select proficiency levels. We also identified several expected future capabilities that were intentionally scoped out of the first delivery cycle.
Prototype in Lovable used to test core user tasks
Final Design Highlights
I moved into high-fidelity design with scalable layouts, clear interaction patterns, and robust UI states. To bring clarity and identity to a data-heavy feature, I introduced leaf-based proficiency indicators, inspired by the Grow module logo.
Design decisions were aligned with the company’s UX strategy in collaboration with the Head of Product. I redesigned skill creation flows for clarity and speed, aligned the solution with the Design System, and introduced skill badges within user profiles. I supported engineering through detailed specifications and QA-ready documentation.
A key challenge was designing for highly inconsistent, user-generated data. Customer setups ranged from 2 to 10 proficiency levels, with widely varying labels. While most customers used 4–5 levels, outliers were common. I designed explicitly for this variability, defining rules around density, truncation, tooltips, and responsiveness to ensure stability across all scenarios.
Beyond V1, I also established foundations for future releases, including company-level analytics with advanced filtering and early concepts for “Find Your Talent,” enabling internal talent discovery based on skill combinations.
Delivered:
A flexible Skills Matrix supporting messy, real-world data
A clean, scalable UI built for large datasets
Inline shortcuts to speed up creation and assignment
Direct proficiency selection with clear visual cues
Skill badges in user profiles
A contextual walkthrough for onboarding
















Analytics feature - coming soon
Impact in V1
Key Learnings
Designing for real data matters more than designing for ideal scenarios. Validating assumptions early prevents costly misalignment. And for complex, data-heavy features, flexibility and cross-team alignment are the best drivers for long-term success.
29k+
users impacted
280k+
review data migrated
Established new DS patterns for tables, indicators, and data visualization
Unblocked future analytics and the broader capability-mapping strategyh placeholder data.
I've been here for 5 years - that's the most beautiful feature I saw so far
(CS feedback)
"
Let's collaborate!
Contact me
Based in Paris, I’m open to remote or hybrid permanent roles. I bring expertise from SaaS B2B and B2C companies across early-stage, growth, and mature environments, helping teams design impactful products.